Instance Verification Kit (IVK)
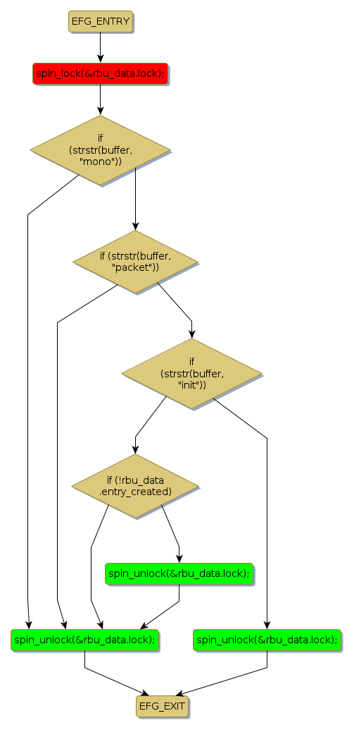
spin lock @ [15935+26+/linux-3.19-rc1/drivers/firmware/dell_rbu.c]
Instance Signature: lock
|
The Matching Pair Graph:
|
|
Function Name
|
Control Flow Graph (CFG)
|
Events Flow Graph (EFG)
|
Source Correspondence
|
|
write_rbu_image_type
|
|
|
[15735+20+/linux-3.19-rc1/drivers/firmware/dell_rbu.c]
|